rm_control
Loading...
Searching...
No Matches
ori_tool.h File Reference
#include <geometry_msgs/Quaternion.h>
#include <tf2/LinearMath/Quaternion.h>
#include <eigen3/Eigen/Core>
Include dependency graph for ori_tool.h:
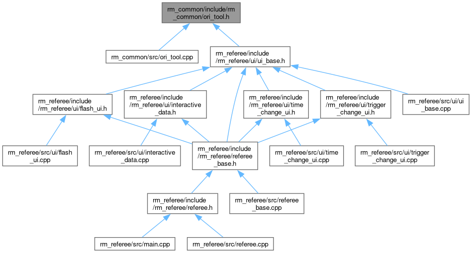
This graph shows which files directly or indirectly include this file:

Go to the source code of this file.

Functions

void quatToRPY (const geometry_msgs::Quaternion &q, double &roll, double &pitch, double &yaw)
 
double yawFromQuat (const geometry_msgs::Quaternion &q)
 
tf2::Quaternion getAverageQuaternion (const std::vector< tf2::Quaternion > &quaternions, const std::vector< double > &weights)
 
tf2::Quaternion rotationMatrixToQuaternion (const Eigen::Map< Eigen::Matrix3d > &rot)
 

Function Documentation

◆ getAverageQuaternion()

tf2::Quaternion getAverageQuaternion ( const std::vector< tf2::Quaternion > & quaternions,
const std::vector< double > & weights )

◆ quatToRPY()

void quatToRPY ( const geometry_msgs::Quaternion & q,
double & roll,
double & pitch,
double & yaw )

Convert a quaternion to RPY. Uses ZYX order (yaw-pitch-roll), but returns angles in (roll, pitch, yaw).

◆ rotationMatrixToQuaternion()

tf2::Quaternion rotationMatrixToQuaternion ( const Eigen::Map< Eigen::Matrix3d > & rot)

◆ yawFromQuat()

double yawFromQuat ( const geometry_msgs::Quaternion & q)